您访问的链接即将离开“ 市城市管理和综合执法局 ”门户网站 是否继续?
继续访问放弃
是江门人的过年仪式感
今年春节
各位一定有“行花街”
买年花、年桔了吧?
寓意新的一年 


但春节过后
如何处理这些年花、年桔呢?
小编来支招

年花年桔可回收
文明新风过新年
以下这份回收指南请收好


江门设置85个
废弃年花年桔分类收集处理点


为营造干净整洁的市容环境和生活秩序
今年
江门设置了85个
废弃年花年桔临时收集点
鼓励各位街坊
节后将废弃年花年桔进行分类处置


各区、市临时收集点具体在哪里?

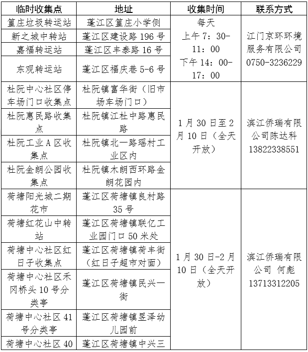
蓬江区
(共21个)
滑动查看↓


(点击可看大图)
江海区
(共10个)
滑动查看↓

(点击可看大图)
新会区
(共16个)
滑动查看↓



(点击可看大图)
台山市
(共8个)

(点击可看大图)
开平市
(共12个)
滑动查看↓


(点击可看大图)
鹤山市
(共8个)
滑动查看↓


(点击可看大图)
恩平市
(共10个)

(点击可看大图)

可能有街坊会说
盆栽年桔,吃就完了

哪里需要回收?

盆栽年桔能吃吗?


实际上,为了长时间保持盆栽年桔美观及防治虫害,都可能会在栽培过程中及上巿前施放农药,从而造成农药残留于花卉及果实中。
盆栽年桔只作为观赏用植物,并非供人食用而栽种,其栽种条件、农药施放的种类及用量要求与食用蔬果有一定差异,我们不应视为水果般食用。采摘自贺年盆栽上的年桔就算经浸洗后,也未必能够清除大部分农药。

所以
不要将新年观赏用的盆栽
直接进食
或腌制作咸柑桔食用哟!

>>>
有种植条件的街坊,可以这么做!
年花年桔可以重复栽种,蝴蝶兰、牡丹、四季桔等植物种植条件要求简单,经过剪枝、培土、施肥、浇水后能继续栽种存活。
观赏性的年桔:对泥土要求不高,主要是泥土得疏松,透气性好,排水畅顺,忌泥土结块,只要勤浇水、定期施肥、定期除虫,来年还会结出新鲜果实。另外,年桔喜湿喜阴,不宜放在室外暴晒。

富贵竹:有时富贵竹会出现发黄的情况,这个时候无需丢掉,只需一分为几段,再扦插在新的泥土里,适当浇水就能起死回生。
菊花:春节后,如果菊花开始枯萎,就要将枯萎的菊花摘掉,同时将老枝、旧枝剪掉,施少许肥料,待菊花根部长出新的枝条,达20厘米左右的时候,就换泥,同时施肥、浇水。
杜鹃:多年生植物,不用特别处理,只要做好剪枝、施肥、浇水等工作就可以了。
水仙:多年生植物,它是靠鳞茎来繁殖的,如果将那些已开过花的鳞茎再埋到土里,它就可以继续生长繁殖。鳞茎要在土壤里度过漫长的春、夏、秋三个季节,特别是夏、秋两季,高温炎热,鳞茎埋入其中,上面又无叶片,如果忘记给它们浇水施肥,会造成干旱死亡。
花泥:年花枯萎后,留下的空花盆,可以种花、种菜。种植年花年桔的花泥,可以充当肥料,即可满足家庭需求又绿化美观。

落红不是无情物,化作春泥更护花
如果你把“过气”的年花年桔
分类回收
园林绿化企业就会根据它们的情况
统一处置,分类回收
帮助它们延续“下一个春天”...
回收小指南
1. 工作人员把分解出的泥土和完好的花盆交由园林绿化企业回收、利用,不得将其混入生活垃圾转运站等收运处理系统。
2. 可以存活或容易再生的花木可进行重新栽种,或交由园林绿化企业回收利用。
3. 无法存活的花木(植株)交由辖区园林绿化垃圾处理企业粉碎处理、优先堆肥利用。
4. 无法再利用的陶瓷、瓦片、塑料等交由生活垃圾清运企业统一收运处置。
温馨提示
在和大型的年花年桔告别时,市民朋友们可以将其进行简单处理,例如将大株的桃花枝干分离,或用绳子收紧,也可以为一线的城市美容师减轻工作压力哦!
转发!
让更多人知道!
来源:江门广播电视台综合整理
凡本网注明"稿件来源:台山政府网"的所有文字、图片和音视频稿件,版权均属台山政府网所有,任何媒体、网站或个人未经本网协议授权不得复制或转载。已经本网协议授权的媒体、网站,在下载使用时必须注明"稿件来源:台山政府网",违者本网将依法追究责任。本网转载其他媒体稿件是为传播更多的信息,此类稿件不代表本网观点,本网不承担此类稿件侵权行为的连带责任。如转载稿件涉及版权等问题,请作者速与本网取得联系。本网未注明"稿件来源:台山政府网"的文/图等稿件均为转载稿,如其他媒体、网站或个人从本网下载使用,必须保留本网注明的"稿件来源",并自负版权等法律责任
联系方式:0750-5524538邮件:ts686@126.com