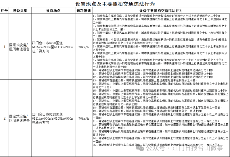
为规范道路交通秩序,营造安全、有序、畅通的道路交通环境,有效预防和减少道路交通事故,保障广大人民群众生命和财产安全。根据《中华人民共和国道路交通安全法》《中华人民共和国道路交通安全法实施条例》《中华人民共和国行政处罚法》等相关法律法规规定,台山市将新增2套区间测速设备。现将设备的设置地点、主要抓拍交通违法行为等进行通告(详见附图),设备将于2026年1月20日起开始启用。
请广大交通参与者自觉遵守道路交通安全法律法规,自觉维护道路交通秩序,共同营造良好的道路交通环境。
特此通告。
台山市公安局
2025年12月19日

凡本网注明"稿件来源:台山政府网"的所有文字、图片和音视频稿件,版权、知识产权均属台山政府网所有,任何媒体、 网站或个人未经本网协议授权不得复制或转载。已经本网协议授权的媒体、网站,在下载使用时必须注明"稿件来源:台山政府网",违者本网将依法追究责任。 本网转载其他媒体稿件是为传播更多的信息,此类稿件不代表本网观点,本网不承担此类稿件侵权行为的连带责任。如转载稿件涉及版权、知识产权等问题, 请作者速与本网取得联系。本网未注明"稿件来源:台山政府网"的文/图等稿件均为转载稿,如其他媒体、网站或个人从本网下载使用, 必须保留本网注明的"稿件来源",并自负版权等法律责任
联系方式:0750-5565827邮件:tssxzzx@jiangmen.gov.cn